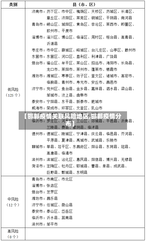
【邯郸疫情关联风险地区,邯郸疫情分布】

邯郸是疫情重灾区吗

邯郸不是疫情重灾区 。通过查询相关公开信息显示:截至2022年12月2日,邯郸市部分地区属于高风险地区 ,详细的风险等级信息,2022年邯郸及各区县风险等级(12月2日更新)鸡泽县:17个高风险。

【邯郸疫情关联风险地区,邯郸疫情分布】-第1张图片

济南和邯郸都不是重灾区。只要你身体健康,带起你的证件没问题 。

【邯郸疫情关联风险地区,邯郸疫情分布】-第2张图片

根据当时视频的显示 ,在2022年4月9号的时候,河北邯郸当地的疫情是比较严重的,所以根据疫情防控的需要 ,当地对于主城区还有周边的一些地方都进行了封闭式的管理。但是当时这名女子是私自出行的 ,正骑着一辆共享单车,所以民警就上前去劝返。

【邯郸疫情关联风险地区,邯郸疫情分布】-第3张图片

防疫工作在疫情期间是我国工作中的重中之重,而做好防疫工作就需要落实到细节上去 。因而不论这次接种记录信息登记的出错是因为技术原因或是人为原因 ,都应引起重视 。为了国民能安全度过疫情时期,防疫工作中的每一个细节都应认真负责地对待。因此,来不得半点掺假。

通过查询相关资料显示 ,邯郸疫情现在并不严重 。截至2022年9月25日,河北邯郸最新疫情消息通报,并无新增病例 ,是不严重的。

通过查询相关资料显示,邯郸疫情严重的原因是外来人员进入,2022年8月23日 ,邯郸邯山区在常态化核酸检测筛查中,发现2名初筛阳性人员郭某某 、孙某某。两人均是外来人员进入邯郸,邯郸随即采取紧急风控措施 ,截止到2022年9月15日 ,邯郸疫情已经全面清零,连续22天没有新增 。

为什么邯郸又封了

〖壹〗、邯郸市魏县、广平县 、曲周县、武安市、大名县五地继续实行封控管理并开展全员核酸检测。以下是五地封控管理通告的核心内容:封控区域 魏县 、广平县 、武安市、大名县:全县域所有区域。曲周县:安寨镇、侯村镇 、依庄乡三个乡镇 。封控时间 魏县、广平县、武安市 、大名县:自2022年4月22日起,暂定3天 ,解除时间另行通知。

〖贰〗、因为疫情。截止到2022年10月26日,通过查询河北省邯郸市疫情信息显示,新增本土症状2例 。高风险地区2个 ,中风险地区3个。感染者行程轨迹范围众多,所以对进行邯郸封城。

〖叁〗、主城区封控管理期间的全面停工停产2022年4月8日0时起,邯郸主城区(环城高速公路以内)及周边区域(包括丛台区 、复兴区、邯山区、经济技术开发区全域)实施封控管理 ,暂定3天 。期间除指定物资保供单位外,所有经营场所一律停业,涵盖商场 、超市、餐饮等非民生必需场所 。

〖肆〗、021年11月1日 ,邯郸的薛某因涉嫌盗窃罪 、封某因涉嫌掩饰隐瞒犯罪所得及收益罪被临漳县公安局依法刑事拘留。具体案件情况如下:案件背景与报案:2021年10月25日,临漳县园区管委会报警称,园区横一路和纵二路沿线38个下水道井盖被盗 ,价值约20000元。

〖伍〗 、邯郸东小屯封了的原因:发生了新的疫情 。2022年10月26日 ,邯郸东小屯发生了新的疫情,为切实做好疫情防控工作,现将邯郸东小屯暂时封控。

邯郸是什么风险等级

〖壹〗、邯郸是低风险地区 ,所以哪里都可以去的。不过需要48小时的核酸检测证明,然后落地二〖Fourteen〗、小时之内还需要做一次核酸检测 。如果你去的路途中不会路过疫区的话这样就可以了,如果路过的话可能需要一次居家检测。低风险区是指当地无确诊病例 ,或连续14天无新增确诊病例。

〖贰〗 、疫情风险等级:邯郸和邢台均被列为疫情低风险地区,因此两地居民可自由来往,无需特别限制 。交通情况:邯郸至邢台距离较近 ,两地间的交通非常便捷,为两地居民的相互往来提供了便利条件。出行建议:尽管可以自由往来,但邯郸方面仍建议非必要不外出 ,尽量减少不必要的出行,提倡错峰出行。

〖叁〗、截止2022-12-26 14:00:41 最新数据显示,邯郸邯郸地区近来没有低、高风险区域 ,都是常态化防控区 。

邯郸武安市11月25日调整部分地区风险等级的通告

〖壹〗 、调整低风险区武安镇高坡新村、盛世世界花园小区、_湖小区 、鑫苑小区、同安花园小区、碧桂园三期小区 、云驾岭煤矿家属区。其他区域风险等级不变 ,后续将根据疫情防控形势变化及时调整。本通告自11月25日0时起执行 。每个人都是自己健康的第一责任人 。

〖贰〗、武安镇双马鞋厂家属院。其他区域风险等级保持不变,将根据疫情防控形势适时调整。本通告自2023年11月29日0时起实施 。恳请全体市民积极配合,共同努力 ,以最短时间内实现最低风险的疫情防控目标,共同守护武安的平安。

〖叁〗、调整低风险区 大同镇张里店村 、午汲镇西广村 、西土山乡西湖村、武安镇双马鞋厂家属院。 其他区域风险等级不变,后续将根据疫情防控形势变化及时调整 。本通告自11月29日0时起执行。

〖肆〗、现将相关事项通告如下:新增高风险区大同镇沙沟村 、张里店村;上团城乡大南庄村;午汲镇西广村;西土山乡东街村、北街村、西街村 、东土山村、西寨子村;武安镇南小河村、双马鞋厂家属院。调整低风险区将桥西路物资小区4号楼1单元由高风险区调整为低风险区 。

河北邯郸是中风险还是低风险

河北邯郸到上海来玩不需要隔离。河北邯郸属于低风险地区 ,所以是不需要隔离的,只要持有绿色健康码就可以了。

截止2022-06-02最新数据显示,邯郸邯郸地区近来没有中 、高风险区域 ,都是低风险地区 。高风险地区:是指累计新冠病例超过了50例,而且〖Fourteen〗、天内是有聚集性疫情发生。中风险地区:14天之内有新增确诊的病例,合计新冠确诊病例未超过50例;累计新冠确诊病例有超过50例 ,14天以内并无出现聚集性疫情。

河北邯郸的身份证一直没在邯郸居住,是可以去别的地方的,只要有身份证无论什么地方都可以去 。

发表评论