【最新疫情风险地区广东,广东最新风险地区名单】
2021年12月广州中风险区什么时候能结束?
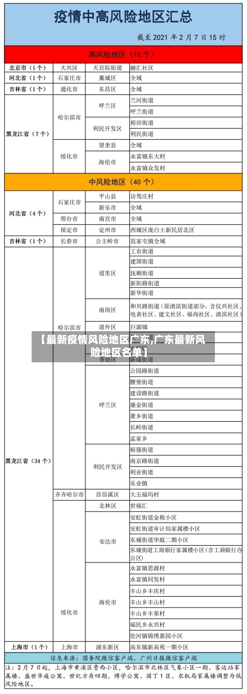
〖壹〗、021年12月广州中风险区于12月16日零时起正式结束。具体说明如下:调整依据:根据广东省新冠肺炎防控指挥办疫情防控组《关于印发广东省新冠肺炎本地疫情应急处置方案(第二版修订版)的通知》,经广州市新冠肺炎防控指挥办同意 ,对相关区域风险等级进行调整 。

〖贰〗 、月28日零时起,越秀区现有封控区和管控区有序解封,防范区自动解封。图源:广州越秀发布解封依据:根据防控工作进展 ,经疾控专家研究评估,越秀区防控指挥部同意解封决定。此次解封是科学评估疫情风险后作出的决策,旨在平衡疫情防控与居民正常生活需求 。

〖叁〗、中风险地区一般14天能解除。具体来说:中风险地区降级标准:中风险地区在连续14天内无新增本地确诊病例的情况下 ,可以根据国务院联防联控机制的要求,经疫情防控指挥部研究决定,调整为低风险地区。2021疫情解封的标准主要包括以下几点:病毒传播得到充分控制:确保病毒在社区内的传播得到有效遏制 。
〖肆〗、021年12月16日。通过查询广州市疫情防控指挥部资料显示 ,广州市白云区均禾街文星酒店自2021年12月16日零时起,由中风险地区降为低风险地区,截止2022年9月2日,广州市白云区均禾街文星酒店仍处于低风险地区。
〖伍〗 、021年12月广州花都区封控区为金联小区C栋及紧邻的D栋 。具体信息如下:封控范围封控区明确为病家所在楼宇(金联小区C栋)及其紧邻的D栋 ,属于精准划定的重点管控区域。封控要求 区域内居民需严格遵守“非必要不离穗”原则,减少人员流动以降低疫情扩散风险。
香港最新防疫政策!内地中风险地区回港人士应到酒店隔离(截止8.05)_百...
香港最新防疫政策(截止8月5日):内地中风险地区回港人士需到酒店隔离,广东省外返港居民暂不能通过“回港易 ”豁免检疫。具体内容如下:广东省外返港政策调整政府根据内地最新疫情发展宣布 ,自政策生效日起,除广东省外,从其他内地地区返港的香港居民暂时不能通过“回港易”计划返港而获豁免检疫 。
香港政府宣布自8月5日起暂停广东省以外地区的“回港易”计划 ,相关人员回港须接受14天强制隔离,此前已申请成功者亦不获豁免;澳门也被剔出该计划,留澳港人回港同样需隔离14天。
在回港当天或当天之前14天不曾到过港澳或内地以外的地方 ,及任何“回港易/来港易计划暂不适用风险地区名单 ”列明的地区(具体请查询香港特别行政区政府相关网页)。可通过回港易计划网上系统预约入境香港名额 。名额及预约:每天可预约名额:深圳湾3000个、港珠澳大桥2000个、香港世界机场1000个。
香港政府几分钟前宣布,自8月5日起暂停广东省以外地区的「回港易」计划,相关人员回港后须接受14天强制隔离及多次核酸检测 ,此前已登记者亦不获豁免。暂停范围与隔离要求自8月5日起,抵港当天或之前14天内曾逗留广东省以外其他内地地区的人士,回港后必须进行14天强制隔离 。
包括“回港易”回港者)。与海外地区政策对比上述检疫期及检测安排与海外中风险及低风险地区抵港人士的安排看齐,但内地及澳门来港人士可家居检疫 ,海外人士则需酒店检疫。政策协调与调整香港特区政府将持续与内地及澳门当局沟通,在联防联控框架下合作抗疫,并根据疫情发展动态调整跨境防疫措施 。
天酒店检疫不符成本效率。内地抵港政策:从内地前往香港的人士 ,如符合回港易或来港易要求,仍然可以免隔离入境香港。政策目标:香港特区政府防疫政策强调“不躺平”,控制确诊数字 、科学精准识别不同风险级别人士、平衡风险与经济动力、减少重症及死亡 、保护“一老一幼 ”及长期病患者等高风险人士 。
广州白云机场疫情风险等级(2022)
〖壹〗、022年广州白云机场的疫情风险等级为低风险。整体风险等级依据:广州全市各地在相关时间段均为低风险地区 ,白云机场作为广州市的一部分,其风险等级与全市一致,因此为低风险。低风险地区定义:根据疫情风险等级划分标准 ,低风险地区是指无确诊病例或连续14天无新增确诊病例的地区。广州白云机场符合这一标准 。
〖贰〗、广州白云机场近来仍为疫情低风险地区,风险等级暂无变化。具体说明如下:官方信息确认:根据广州白云机场官方微博4月28日上午发布的消息,4月27日晚虽在员工例行核酸检测中发现有核酸检测异常情况 ,且机场已采取措施进行有效管控,但截至官方发布消息时,广州白云机场的风险等级并未调整,依然属于低风险地区。
〖叁〗、近来广州市各地均为疫情低风险地区 ,暂时没有升风险,但存在一定潜在风险需关注 。 具体分析如下:当前风险等级情况根据公开信息,自2022年4月22日起 ,广州市白云区此前划定的3个中风险地区(三元里大道鸿盈汇大厦 、人和镇迪鹿酒吧、黄石街道江夏灯饰建材城)已全部调整为低风险地区。
〖肆〗、022年1月6日起,白云机场取消对14天内东莞旅居史旅客查验48小时内核酸检测阴性证明的措施,相关旅客按普通旅客保障。 具体说明如下:政策调整内容根据上级疫情防控规定 ,自2022年1月6日起,白云机场不再要求14天内曾有东莞旅居史的旅客出示48小时内核酸检测阴性证明,此类旅客的出行流程与其他普通旅客一致 。
〖伍〗 、根据国务院风险等级小程序显示 ,广州白云机场属于疫情低风险地区。
〖陆〗、重点管控航班要求自2022年2月20日13:30起,广州白云机场将四川省泸州市机场进港航班纳入重点管控范围。泸州至广州的航班落地后,所有旅客需在T1航站楼W3出口专门区域接受免费核酸检测 ,同时查验健康码并测量体温 。此措施针对所有泸州进港航班旅客,无论出发地风险等级如何。
广东省两热疫情高风险区有哪些地方
广东省“两热”(基孔肯雅热和登革热)疫情高风险区涉及以下地区:深圳市福田区福保街道菩提路216号点彩人家28栋该区域被明确列为高风险区,需重点关注蚊媒传播风险。基孔肯雅热和登革热均通过伊蚊叮咬传播,居民应加强防蚊措施 ,如清理积水容器、使用蚊帐或驱蚊剂,避免蚊虫滋生 。
新冠疫情高风险地区与江西防控要求截至2022年6月23日19时,全国新冠疫情高风险地区共12个 ,主要分布在北京市朝阳区(平房乡 、十八里店乡)、昌平区(小汤山镇)及内蒙古自治区锡林郭勒盟(二连浩特市、苏尼特左旗)等地。
基孔肯雅热疫情高风险区 杨箕村及其相邻的登峰街和梅花村街,在基孔肯雅热疫情期间被列为高风险区。这表明这些地方的蚊子问题较为严重,可能存在大量的蚊子滋生地 ,居民应加强防范。特定滋生地 广州白云区米龙村的一个制衣厂楼顶变成了“蚊子繁殖基地” 。
基孔肯雅热疫情严重地区包括中国广东省(特别是佛山市顺德区) 、非洲撒哈拉以南地区、南亚及东南亚国家、拉丁美洲热带区域 、印度次大陆以及太平洋岛屿。中国广东省:基孔肯雅热疫情在中国广东省的部分地区,尤其是佛山市顺德区,曾出现过较为严重的爆发情况。

广东疾控建议五一期间非必要不离粤
广东疾控建议五一期间非必要不离粤 ,主要基于当前疫情防控形势,旨在降低人员流动带来的疫情传播风险,保障公众健康安全 。 具体建议及配套措施如下:非必要不离粤的原因外省疫情严峻:尽管广东省内中高风险地区已清零 ,但外省疫情仍存在不确定性,跨省流动可能增加感染风险。
022年广州五一期间省外旅游返回一般不需要隔离,但需落实核酸检测和健康监测措施,具体是否隔离需以目的地政策为准。以下是详细说明:广州对省外来(返)穗人员的总体要求2022年五一假期 ,广州倡导在粤过节、休假,非必要不出省 。
多部门发布五一假期提醒是合理的,主要基于以下原因:疫情防控形势的客观需求当前全球及国内疫情仍存在不确定性 ,多地疾控部门发布“非必要不出省(区、市) ”的提醒,旨在减少人员跨区域流动带来的传播风险。
月11日以来:安徽宿州 市民日常防护建议 避免前往中高风险地区,非必要不离粤、不出境。坚持“防疫四件套”:勤洗手 、戴口罩、勤通风、保持一米线 。每天自我健康监测 ,出现发热 、干咳等症状时,立即就医并告知旅居史,避免乘坐公共交通工具。符合接种条件的市民 ,尽快完成新冠疫苗全程接种。
全国疫情中高风险地区名单最新(截至202年3月3日)
〖壹〗、截至当前,全国75个疫情中高风险地区名单暂未完整列出,但部分地区风险等级调整信息如下:云南省德宏傣族景颇族自治州陇川县景岭博郡建筑工地以北、勐宛山水建筑工地以西 、仁和医院和星云小区以南、勐宛南路延长线以东片区(即71网格)已调整为低风险区 。
〖贰〗、浦东新区日京路88号 嘉定区马陆镇康年路261号工地宿舍相关区域已落实封闭管理 、人员筛查及环境消杀等管控措施。调整为低风险地区自3月20日起 ,徐汇区徐家汇街道漕溪北路1200号由中风险地区调整为低风险地区。该区域自纳入中风险后,连续14天无新增本土确诊病例,且环境采样均为阴性,符合降级标准。
〖叁〗、深圳市(1个):福田区福保街道菩提路216号点彩人家28栋 。东莞市(1个):松山湖高新技术产业开发区台科片区。河北省 廊坊市(1个):安次区葛渔城镇全域。江苏省 常州市(1个):钟楼区清云澜湾项目工地(常州市钟楼区五星街道龙江中路8-2高架桥下) 。南京市(1个):江宁区东山街道湖西雅居东苑。
〖肆〗、022年3月5日0—24时 ,全国新增本土病例175例,近来国内的疫情形势较为严峻,那么关于最新的全国疫情中高风险地区名单 ,(不含港澳台)疫情中高风险地区名单都有哪些,一起了解下。
〖伍〗 、截至2022年3月19日,怀化市有1个中风险地区 ,为鹤城区城中街道,其他地区均为低风险地区 。 具体信息如下:中风险地区:怀化市鹤城区城中街道 划定时间:自2022年3月18日20时起,由低风险地区调整为中风险地区。
〖陆〗、截至2022年3月20日 ,长沙市疫情风险等级划分如下:中风险地区天心区:大托铺街道火云山庄烤全羊店(湘江南路店)(自2022年3月20日起划定)。芙蓉区:定王台街道五一华府南北栋、名汇达商务楼区域(自2022年3月19日起划定) 。
发表评论