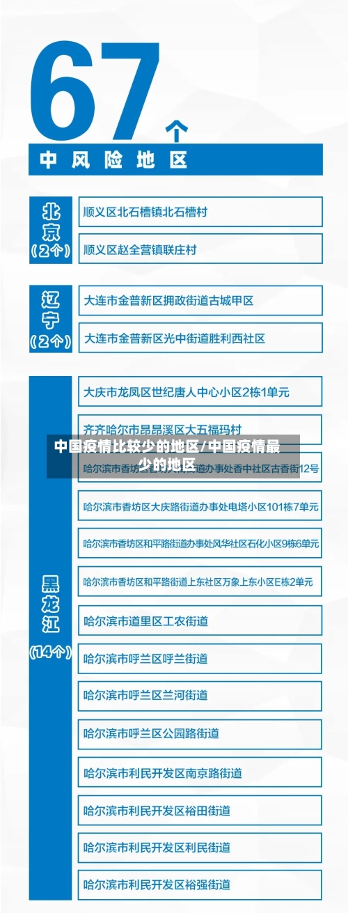
中国疫情比较少的地区/中国疫情最少的地区
全国疫情最少城市
〖壹〗 、中国传染病最少的地方主要集中在西藏自治区、柳州市、三沙市和崇左市。这些地区在过往疫情中因地理 、人口或气候等因素 ,表现出较低的传染病传播风险 。 西藏自治区西藏是全国累计确诊病例最少的省份,仅报告1例。 西藏拉萨市作为西藏首府,拉萨是唯一实现“零疫情 ”的城市 ,三年抗疫期间仅确诊1例。

〖贰〗、山东东营是全国范围内鲜为人知的无疫情城市 。 该城市的独特之处在于,至今未有任何感染或诊断案例。 当地人将之称为现实版的世外桃源,因为这里仿佛被疫情遗忘。 东营之所以能保持这样的记录,得益于强大的防控力度。

〖叁〗、海南的三沙市也是海南省内唯一没有确诊案例的城市 。作为中国最南端的地级行政区 ,三沙市拥有全国最大的总面积和最小的陆地面积,以及最少的人口。其广阔而富饶的海域空间被誉为“海中森林”和“海底草原”。 广西的崇左市是广西唯一保持“零确诊 ”的城市 。崇左以其山水景观闻名,不亚于桂林。

〖肆〗、尽管拉萨市近来是全国唯一的零疫情城市 ,但疫情防控工作不容忽视。未来,拉萨市需持续加强医疗卫生服务体系建设,提高公众健康意识 ,并继续深化世界合作,以应对可能出现的疫情挑战 。综上所述,拉萨市在疫情防控方面取得了显著成效 ,这得益于政府的有力措施 、公众的积极响应和世界合作的支持。
〖伍〗、三沙是海南省中唯一未出现确诊案例的城市。作为中国最南端的地级行政区,三沙市拥有全国最大的总面积和最小的陆地面积,以及最少的人口 。其200多万平方公里的海域空间资源广阔而富饶 ,被誉为“海中森林”和“海底草原”。 广西·崇左 崇左是广西唯一保持“0确诊”的城市。
〖陆〗、三沙,是海南唯一“0确诊 ”的城市 。三沙市是中国最南端的地级行政区,也是全国总面积最大 、陆地面积最小、人口最少的城市。200多万平方公里海域的空间资源,广袤而又富饶 ,被誉为“海中森林”、“海底草原”。广西·崇左 崇左,是广西唯一“0确诊 ”的城市。

中国传染病最少的地方
中国传染病最少的地方主要集中在西藏自治区 、柳州市、三沙市和崇左市 。这些地区在过往疫情中因地理、人口或气候等因素,表现出较低的传染病传播风险。 西藏自治区西藏是全国累计确诊病例最少的省份 ,仅报告1例。 西藏拉萨市作为西藏首府,拉萨是唯一实现“零疫情”的城市,三年抗疫期间仅确诊1例 。
河南(现存活约50794例)河南的艾滋病病例多源于几十年前的贫困时期 ,卖血导致感染。男性患者占61%,年龄集中在40至49岁。广东(现存活约47139例)广东经济发达,人口流动量大 ,是艾滋病的高发地区 。异性传播占一半,男同传播占1/3。贵州(现存活约46000例)贵州经济虽不发达,但艾滋病患者数量不少。
鼠疫是甲类传染病 ,基本这些年没看到大型的流行,也就是说鼠疫虽然还有,但很少了,我国部分地区还有鼠疫 ,主要分布在我国西北西南地区,还有零星的分布 。鼠疫患者应该做哪些检查 白细胞总数及中性粒细胞数增多,贫血属轻中度 ,依出血情况而定。肠鼠疫的大便呈血样或粘液血样。
022年8月全国法定传染病疫情概况显示,艾滋病死亡率比较高,乙类传染病中病毒性肝炎 、肺结核报告发病数居前 ,丙类传染病以流感等为主且整体死亡数较低 。
中国没有疫情的城市是什么?
在新冠疫情的严峻形势下,中国依然有一些城市保持着0确诊0感染的零疫情记录,其中最为显著的是山东省的东营市。不同于其他城市 ,东营凭借其独特的地理位置和历史背景,在这片黄河流经的湿地三角洲,曾经是石油重镇 ,如今又荣获世界湿地城市称号,享有“东方湿地之城”、“黄河口好教 ”等美誉。
中国没有疫情的城市是山东东营。东营是山东唯一一座没有疫情的城市,和广东的云浮、广西的崇左一样,东营也是一个没有存在感的城市 。这座城市位于山东省东北部 ,地处黄河入海口的三角洲,这里曾经是石油之城,现在是全球首批世界湿地城市 ,有东方湿地之城 、黄河水城的美誉。
中国没有疫情的城市有很多,如西藏拉萨市等。中国有众多的城市近来并未出现疫情,比如辽阔的西部地区 ,有许多城市因地理位置和人员流动相对较少,成功地避免了疫情的扩散 。西藏拉萨市就是一个典型的例子。拉萨作为西藏的首府,由于其独特的地理位置和相对封闭的环境 ,使得疫情的传播受到了有效的控制。
中国没有疫情的省份有哪些?
西藏自治区是全国唯一没有报告确诊病例的省份 。 西藏能够避免疫情,除了得益于有效的防控措施,还与其独特的地理环境和气候条件密切相关。 新冠疫情最初于2020年在湖北武汉爆发 ,西藏由于地处高原,气候条件对病毒传播不利,加之游客和外来人员较少,有效降低了病毒传入的风险。
在中国 ,若从省级行政单位来看,近来西藏自治区报告的累计新冠病例数量最少,仅有1例 。因此 ,西藏常被形容为“一片净土”。有观点认为,西藏高海拔的气候条件不利于病毒传播,还有人认为那里的空气稀薄 ,病毒携带者可能因氧气不足而在到达西藏前就出现严重症状。
截至2023年,全国仅7个省(自治区)未报告松材线虫病疫情,包括西藏、内蒙古、新疆、青海 、宁夏、海南和黑龙江 。这些未受影响的省份大多具备高寒或干燥气候特征。例如西藏高原的极端低温、新疆的干旱少雨以及黑龙江的冬季严寒 ,都不利于松墨天牛(传播松材线虫的主要昆虫)生存繁殖。
中国唯一没有疫情的地方如果从省份来看,中国各省份都有或有过疫情,不过西藏到近来为止的累计病例也只有1例 ,是累计报告病例最少的省份,西藏被称为“一片净土”。
西藏自治区是近来全国唯一无疫情的省份 。自2019年底疫情爆发以来,我国各省份均报告有新冠病毒感染病例,但部分省份的部分城市并未出现疫情。 根据最新疫情数据 ,新疆的博尔塔拉蒙古自治州,甘肃的武威市,天津的静海区和蓟州区 ,海南的屯昌县,云南的怒江傈僳族自治州等地均未出现确诊病例。
发表评论