【疫情风险地区分图,疫情风险区域图等级查询】
安徽新增98例,想出门游玩得注意了
安徽6月30日新增9例确诊病例(宿州市泗县)和98例无症状感染者(淮北市濉溪县3例、宿州市泗县95例),疫情期间出行需严格遵守防疫要求,非必要不前往中高风险地区。安徽疫情数据解析根据6月30日通报:确诊病例:9例 ,均位于宿州市泗县,为集中隔离点或重点管控区域筛查发现 。

月29日安徽省报告新增无症状感染者15例,当前正值高考中考结束且暑假临近 ,出门游玩需特别注意以下防范措施:佩戴口罩口罩是阻断呼吸道分泌物传播的有效手段,尤其在密闭空间(如交通工具、室内景区)或人员密集场所(如商场 、集市)必须规范佩戴。

特殊时期出门游玩应注意的礼仪主要包括以下几点:疫情防控礼仪 就近错峰出游:鉴于近来仍有新增病例,建议优先选取就近景点 ,避免人群聚集。若需跨地区出游,务必提前了解并遵守当地的疫情防控政策 。途中做好防护:乘坐公共交通工具时,如飞机、火车等 ,应全程佩戴口罩,尽量减少饮食次数,以降低感染风险。

本土病例79例(辽宁52例 ,均在大连市;河南12例,其中郑州市6例、周口市6例;北京6例,其中海淀区4例 、朝阳区2例;黑龙江5例,均在黑河市;河北2例 ,均在辛集市;江西1例,在上饶市;云南1例,在德宏傣族景颇族自治州) ,含16例由无症状感染者转为确诊病例(河南11例,辽宁5例)。
大数据告诉你:新冠境外输入病例确诊地区分布
月10日0-24时,全国新增新冠肺炎确诊病例111例 ,其中本土病例83例,境外输入病例28例,具体情况如下:新增确诊病例总体情况:31个省(自治区、直辖市)和新疆生产建设兵团报告新增新冠肺炎确诊病例111例 ,无新增死亡病例,无新增疑似病例 。境外输入病例详情:数量:境外输入病例28例。
月29日0—24时,全国31个省(自治区、直辖市)和新疆生产建设兵团报告新增本土确诊病例97例 ,新增本土无症状感染者625例,具体数据及分布情况如下:新增确诊病例情况当日全国新增确诊病例共156例,其中境外输入病例59例,本土病例97例。
境外输入现有确诊病例325例(含重症5例) ,累计确诊1676例,累计治愈出院1351例,无死亡病例 。全国现有确诊病例395例(重症29例) ,累计治愈出院77853例,累计死亡4633例,累计报告确诊82881例 ,现有疑似病例2例。累计追踪密切接触者735240人,尚在医学观察7152人。
月19日0-24时,四川新增新型冠状病毒肺炎确诊病例3例 ,均为境外输入病例 。 具体信息如下:病例来源及行程其中2例为7月17日由菲律宾经柬埔寨转机,7月18日抵达成都后即接受隔离医学观察和动态诊疗,7月19日确诊。另1例为7月18日由埃及乘机出发 ,抵达成都后即接受隔离医学观察和动态诊疗,7月19日确诊。
截至7月3日24时,中国新冠疫情最新情况如下:新增确诊病例:全国31个省(自治区 、直辖市)和新疆生产建设兵团报告新增确诊病例72例。境外输入病例:31例(分布:广东9例,上海7例 ,福建5例,内蒙古2例,浙江2例 ,北京、天津、辽宁 、江西、河南、四川各1例) 。
月1日0时至3月9日24时,中国已经累计确诊由伊朗输入38例,意大利输入17例 ,西班牙输入3例,英国输入2例。

宝鸡属于什么风险地区
中高风险地区来宝鸡需要做核酸检测,具体要求如下:中高风险地区相关人员:近14天内与国内报告的本土确诊病例及其密切接触者有接触史 ,或者活动轨迹有时空交集的来宝返宝人员。有国内中高风险地区所在县(区)旅居史的来宝返宝人员 。有国内本土确诊病例或本土无症状感染者暂未升级为中高风险地区所在县(区)旅居史的来宝返宝人员。
广州回宝鸡是否需要隔离需根据具体情况判断,若来自低风险地区一般无需隔离,但需落实健康监测及核酸检测措施;若来自中高风险地区或存在特殊情形 ,则可能面临集中隔离或居家隔离要求。
到宝鸡站:省内市外低风险地区(无病例所在县区旅居史)来宝返宝人员,需测温 、扫码(大数据行程卡、陕西健康码)、查验48小时内核酸检测阴性证明,并进行一次核酸抗原双检后可前往目的地,落实居家健康监测措施 。
学校疫情防控条件不具备不开学。宝鸡是陕西省地级市 ,通过查询陕西省防宝鸡市疫要求规定,宝鸡市已经实现新冠肺炎病例数清零的壮举,属于低风险地区 ,但是各学校的各项疫情防控措施落实不到位,不具备开学条件,因此不开学。
宝鸡市、延安市 、商洛市 提前3天向社区报备 ,居家或集中隔离14天,至少开展2次核酸检测 。渭南市 提供7日内核酸阴性报告,落实14天集中隔离+核酸检测。
上海徐汇区属于什么风险地区
〖壹〗、上海徐汇区部分区域属于中风险地区 ,具体为徐汇区徐家汇街道漕溪北路1200号,除该中风险地区外,徐汇区其他区域为低风险地区。中风险地区判定依据:根据国务院联防联控机制要求及上海市疫情防控工作领导小组办公室决定 ,自2022年3月6日起,徐汇区徐家汇街道漕溪北路1200号因出现本土确诊病例及无症状感染者被列为中风险地区 。
〖贰〗、自2022年3月6日起,徐汇区徐家汇街道漕溪北路1200号被列为中风险地区,该调整依据国家疫情防控相关规定及风险评估结果作出。具体说明如下:调整依据根据国务院联防联控机制要求及上海市疫情防控领导小组办公室研究 ,结合流行病学调查结果与风险评估,将病例居住地 、工作场所或活动场所划定为风险地区。
〖叁〗、调整为低风险地区自3月20日起,徐汇区徐家汇街道漕溪北路1200号由中风险地区调整为低风险地区。该区域自纳入中风险后 ,连续14天无新增本土确诊病例,且环境采样均为阴性,符合降级标准 。
〖肆〗、截至近来 ,上海共有4个高风险区和1个中风险区。
〖伍〗 、低风险。截止到2022年11月5日,通过查询相关资料显示,上海六院位于上海市徐汇区宜山路 ,该地区处于常态化疫情防控阶段,属于低风险地区,但是外来人员依旧需要出示48小时以内核酸检测 ,并且正确佩戴口罩 。
4+60,全国疫情风险地区情况最新汇总
〖壹〗、截至1月19日0时,全国共有高风险地区4个,中风险地区60个。
〖贰〗、全国疫情形势:4月中旬以来,我国疫情整体呈持续波动下降态势 ,“五一”假期期间全国疫情形势总体平稳。4月30日到5月5日,全国日均新增报告感染者近5800余例,较高峰期下降80% 。上海市:疫情近期每天新增感染者数持续下降 ,疫情防控形势持续趋稳。
〖叁〗 、河南省:一些地市在面对疫情输入或本土疫情时,也会有部分地区被列为中风险。比如安阳、许昌等地,在疫情传播链条涉及当地时 ,相关区域会根据疫情形势和防控要求,调整风险等级,采取如加强交通管制、限制人员流动等措施 ,以控制疫情蔓延 。
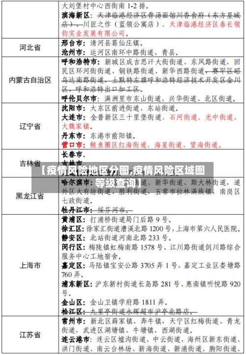
〖肆〗 、截至3月21日24时,全国现有38个高风险地区,602个中风险地区。以下是高风险地区的详细名单:天津市 西青区(2个):精武镇“和光尘樾”一期建筑工地 ,西营门街跃升里商业街西区(三区)。河西区(1个):天塔街清海湾大众浴池 。滨海新区(1个):天津临港经济区东方星城。
〖伍〗、自4月25日起,北京市将朝阳区垡头街道垡头西里社区、三间房乡艺水芳园社区、南磨房乡南新园社区 、十八里店乡周家庄中路19号院和房山区窦店镇于庄村这5个地区升级为中风险地区。信息来源:4月25日北京市新型冠状病毒肺炎疫情防控工作第314场新闻发布会。
发表评论