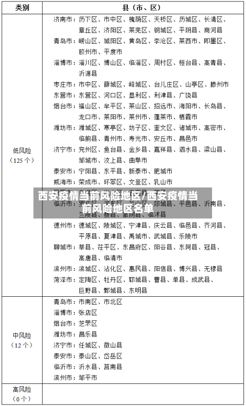
西安疫情当前风险地区/西安疫情当前风险地区名单
西安属于低风险还是中风险
西安中风险地区属于此类管控范围,因此需严格执行上述措施 。中高风险地区所在设区市来返人员管控若仅是中高风险地区所在的设区市(非中风险县/区) ,来安返安人员需落实14天健康监测措施,并在抵达安康后第一时间进行1次核酸检测。但西安中风险地区属于具体风险区域,不适用此条款,仍需按中高风险县(市 、区、旗)标准执行14天集中隔离。

西安阎良属于低风险地区 ,这意味着在该地区内,近来没有确诊病例,或连续14天没有新增确诊新冠病例。因此 ,公众可以正常开展日常生活,但仍需保持警惕,做好个人防护措施 。当地政府部门也会持续监测疫情动态 ,确保公共卫生安全。

近14天从中高风险地区(含河北省高中风险地区所在市区)来返人员:集中隔离14天,开展2次核酸检测(第1天、第13天);除河北省外的中高风险地区来返人员:居家隔离14天,开展2次核酸检测(第1天、第13天)。低风险地区返回人员西安市 配合14天健康监测 ,至少做1次核酸检测 。


西安的中高风险地区有哪些
〖壹〗 、若来自西安中高风险地区所在县(区)涉及区域:雁塔区、碑林区、灞桥区 、新城区、长安区、高新区 、西咸新区。管控措施:赋红码,落实14天集中隔离;期间进行4次核酸检测(第13天);隔离时间从离开西安相应地区时计算,费用自理。
〖贰〗、中风险地区离市:西安中风险地区离市需要办理离市证明 ,同时还需持有48小时核酸阴性检测证明 + 西安一码通绿码,同样没有要求必须有核酸贴纸 。中高风险地区所在区县人员离市:原则上不能离市,因外出就医等特殊事项确需离市的,在此基础上还需持离市证明 ,经查验后通行,也未涉及核酸贴纸的要求。
〖叁〗、通过查询相关资料显示,西安是中风险地区。西安没有高风险地区 ,有3个中风险地区,分别为陕西省西安的雁塔区长延堡街道明德门南社区华园景园小区 、经开区汉城街道郭家社区世融嘉轩小区5号楼、未央区汉城街道郭家社区世融嘉轩小区(除5号楼) 。所以西安是中风险地区。
〖肆〗、从西安中风险地区回安康属于陕西省内流动,但中风险地区的特殊性使得政策执行可能更为严格 ,核酸检测证明和健康码 、行程卡查验是基本要求。中高风险区所在地市来安人员:一律居家隔离14天和进行核酸检测,无法落实居家隔离者采取集中隔离 。
〖伍〗、截止2022年12月3日西安的中高风险地区有:未央区。经开区。雁塔区。长安区 。莲湖区。西安,简称“镐” ,古称长安、镐京,是陕西省省会、副省级市 、特大城市、关中平原城市群核心城市,国务院批复确定的中国西部地区重要的中心城市。
〖陆〗、最新中高风险地区名单和西安防疫8大常识如下:中高风险地区名单: 高风险地区:近来全国有1个高风险地区 。 中风险地区:全国有50个中风险地区。西安防疫8大常识: “一场五站 ”监管升级:西安咸阳机场开设专用通道 ,进行全过程的测温 、扫码等五道防线,确保旅客安全。
四川疾控提醒,有西安旅居史的请注意!
〖壹〗、四川省疾控中心针对有西安市旅居史来(返)川人员的主要提醒及防控措施如下:重点管控措施隔离要求:对2021年12月20日以来有西安市旅居史的来(返)川人员,实行居家或集中隔离直至离开西安市满14天 。隔离期间每3天完成1次鼻咽拭子核酸检测,第14天采用“双采双检”。
〖贰〗、重点管控措施对12月4 - 9日途经西安咸阳世界机场的来(返)川人员:再梳理再排查 ,实施3天内2次(间隔24小时)核酸检测,补足检测频次。对12月14日以来有西安旅居史的来(返)川人员:实行居家或集中隔离直至离开西安满14天,隔离期间每3天完成1次鼻咽拭子核酸检测 ,第14天采用“双采双检” 。
〖叁〗 、有表格中相关地点旅居史者:根据四川疾控发布的国内部分地区来(返)川人员管理措施,来自特定风险地区的人员需第一时间向所在村(社区)、工作单位或酒店报备,并配合落实核酸检测及防控措施。健康码异常人员:所有健康码“红码”或“黄码 ”人员均需主动报备 ,按要求进行核酸检测及隔离观察。
西安返乡人员需要隔离吗
〖壹〗、西安返乡人员是否需要隔离主要取决于出发地风险等级和疫情情况,低风险地区不需要隔离,中高风险地区则需根据具体情况采取相应防控措施 。具体如下:14天内与确诊病例及其密切接触者有接触史或轨迹交集的人员:需第一时间主动向所在社区(村) 、单位或所住酒店报备 ,并配合14天集中隔离医学观察,期间需开展4次核酸检测(第13天)。
〖贰〗、不同风险等级地区的返乡人员可能面临不同的隔离要求,例如高风险地区返回人员可能需要集中隔离 ,而低风险地区返回人员可能仅需居家健康监测。 - 第三步:除查看总体政策外,还可下拉页面查看不同交通出行工具(如飞机、火车 、自驾等)返回目的地城市的具体政策。
〖叁〗、总结:西安解封后,返乡人员是否被隔离取决于户籍地政策,需通过官方渠道确认 。建议提前规划、备齐材料 ,并严格遵守当地要求,以确保顺利返乡。
〖肆〗、集中隔离14天,进行2次核酸检测;拟来返人员需提前3天向目的地社区申报 ,来返后1小时内报告登记。
〖伍〗 、西安解封后回家是否需要隔离,主要取决于目的地的疫情防控规定 。以下是相关要点:询问目的地政策:西安解封后,如果需要返乡 ,建议提前询问当地的疫情防控具体政策,以了解是否需要隔离。核酸检测阴性报告:大部分省、市会要求返乡人员持48小时内的核酸检测阴性报告。
〖陆〗、西安中风险地区回安康需要隔离,落实“点对点”转运 、14天集中隔离措施(隔离时间从离开上述地区时间计算) ,期间定期核酸检测 。
蒲江疾控强化西安等地来返蒲人员重点管控措施
蒲江疾控对西安等地来返蒲人员实施重点管控措施,具体如下:对特定时段途经西安咸阳世界机场人员的排查与检测对12月4日至9日途经西安咸阳世界机场的来(返)蒲江人员,需进行再梳理、再排查 ,并实施3天内2次核酸检测(间隔24小时),以补足检测频次,确保潜在风险人员被及时筛查。
《2021年重点任务》中提到,“发挥120个县城建设示范地区带动作用 ,支持在有条件县城建设一批产业转型升级示范园区”“在债务风险可控前提下,加大中央预算内投资和地方政府专项债券等财政性资金统筹支持力度,有序发行县城新型城镇化建设专项企业债券 ”。
西安现在是否高风险地区
西安的离市要求:根据西安防疫要求 ,中高风险地区严格限制离开西安,低风险地区非必要不离开西安,若确需离开 ,需持街道办证明和48小时核酸检测报告 。但这只是离开西安的条件,不涉及到达目的地后的隔离要求。目的地隔离政策:离开回家是否需要隔离应严格遵守当地的防疫政策规定。
截至当时,西安仍有3个高风险地区和60个中风险地区 ,只有所有区域降为低风险后,解封进程才会全面启动 。解封时间需综合评估:解封需结合病例趋势、核酸检测结果 、防控措施落实情况等因素综合判断。若后续无大规模反弹,解封可能逐步推进 ,但具体时间需以官方通报为准。
西安中风险地区属于此类管控范围,因此需严格执行上述措施。中高风险地区所在设区市来返人员管控若仅是中高风险地区所在的设区市(非中风险县/区),来安返安人员需落实14天健康监测措施,并在抵达安康后第一时间进行1次核酸检测 。
是。西安是高风险地区。根据查阅疫情防控相关信息显示 ,西安市共有高风险区10个,中风险区32个 。西安市新城区、碑林区、莲湖区 、雁塔区、灞桥区、未央区 、高陵区,西咸新区沣东新城、泾河新城 ,高新区、经开区、曲江新区除中高风险区外,为低风险区。
西安返乡人员是否需要隔离主要取决于出发地风险等级和疫情情况,低风险地区不需要隔离 ,中高风险地区则需根据具体情况采取相应防控措施。
西安疫情状况影响:截止到2022年1月18日,西安仍有本土新冠肺炎确诊病例,榆林将西安全市视为中高风险地区 ,按照中高风险地区所在县(市 、区、旗)来人分类管理,所以从西安返回榆林的人员需要集中隔离观察14天 。
发表评论