贵阳疫情风险地区图表/贵阳疫情中高风险地区有哪些
贵阳市那个区域没疫情了
在贵阳市没有疫情的地区分别有云岩区、南明区 、观山湖区等,截止于2022年12月9日 ,通过查询贵阳市疫情防控显示,云岩区、南明区、观山湖区等均属于低风险地区,就是指高风险区所在的县(市 、区、旗)除去高风险区以外的地区划定为低风险区 ,对于低风险区实行“个人防护、避免聚集 ”的防控措施 。

022年9月9日0时起,贵阳市观山湖区(除恒大新世界熙院小区外) 、白云区(除麦架镇外)解除临时静态管理,转入常态化疫情防控 ,其他区域继续静态管理。解除区域范围观山湖区:解除范围为除恒大新世界熙院小区外的全部区域。该小区因发现1例阳性感染者,仍维持原有管控措施 。

乌当区,没有疫情。通过查询百度地图了解到,贵阳东站位于中国贵州省贵阳市乌当区。通过查询乌当区疫情防控中心显示 ,乌当区没有新增疫情病例情况,为常态化管理区域,没有疫情 。乌当区是贵阳市城区组团之一 ,是贵州省首批经济强区(县)。
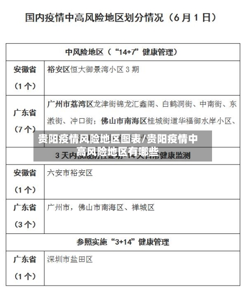
贵阳云岩区新增85个高风险区8个中风险区,当地的疫情形势究竟有多严峻...
贵阳云岩区新增85个高风险区8个中风险区,当地的疫情形势究竟有多严峻?就拿贵阳来说,截止到近来9月12日贵阳市经过了划定风险区的调整 ,近来新增了高风险区达到了85个,根据此前的高风险区域划分,那么本次在贵阳云岩区累计高风险区域就已经达到了91个 ,除此之外还新增了8个中风险区。
贵阳疫情形势严峻:根据新华网9月12日通报,贵阳市云岩区新增85个高风险区和8个中风险区,累计高风险区达91个、中风险区8个。高风险区涉及甜蜜小镇、渔安新城、贝地领航等多个大型社区 ,中风险区则覆盖未来方舟片区 、恒大帝景小区等区域 。
贵阳市云岩区新增85个高风险区8个中风险区。
大堡村部分区域及化建居委会。调整后全市风险区统计:累计高风险区218个累计中风险区66个管控要求:以上区域范围及管控措施将根据疫情形势变化适时调整 。
自9月30日0时起,云岩区中高风险区调整如下:将黔灵镇小井组与平安小区的连片区域,旭东路与巫峰路、扶风路、东山电视塔 、龙砚东山外围、螺蛳山路的合围区域由高风险区调整为中风险区。
9月25日贵阳市第三批中高风险区调整(贵阳中高风险地区最新名单)
云岩区:甜蜜小镇11组团。中风险区调整为低风险区花溪区石板镇一村,石板镇二村 ,石板镇云凹村云凹花园,石板镇西部花园小区,石板镇合朋村 ,石板镇花鱼井村,贵阳地利农产品物流园,恒大文化旅游城10组团1-18栋 ,恒大文化旅游城8组团1-10栋,碧桂园贵阳1号鼎园18-23栋,碧桂园贵阳1号馨园H7-H11栋 。
贵州并非整体为新冠高风险区 ,其内部不同地区存在不同风险等级划分,具体需以官方最新通报为准。以下为详细说明:贵州省内高风险地区分布截至2022年11月29日,贵州省内部分地区被划定为高风险区 ,包括毕节市织金县、遵义市(桐梓县 、红花岗区)、贵阳市(云岩区、开阳县)等。
实现科学精准防控,切实保障辖区内群众生命安全和身体健康,按照《新型冠状病毒肺炎疫情防控方案》相关规定,经省 、市专家组研判 ,在前期划定的基础上,将贵阳市中高风险区调整如下:调整高风险区(共31个),调整中风险区(共16个)其中贵阳东站就包含在内 。
2022年9月19号贵阳市疫情防控云岩区低风险区有几个吗
022年9月19号贵阳市疫情防控云岩区低风险区有云4个 ,未来方舟D9组团4栋。未来方舟D3组团3栋。未来方舟H4组团1栋未来方舟F7组团2栋由高风险区调整为低风险区 。
022年9月19日贵阳贵安部分区域将开展核酸检测,具体安排如下:检测区域与时间 区域:云岩区、花溪区全域;南明区、乌当区 、观山湖区、清镇市的中高风险区;修文县的中风险区。排除范围:9月16日-18日连续3轮核酸检测未发现阳性的中高风险区。时间:9月19日8:00开始。
社会面传播风险:9月16日至18日,贵阳市连续三轮全域核酸检测分别覆盖6146万人、6293万人和6273万人 ,阳性感染者均在管控范围内检出,连续3天社会面阳性感染者为零,社会面传播风险得到有效控制 ,疫情防控形势总体向稳向好 。

发表评论