疫情重点地区属于哪里/疫情重点地区怎么划分

重点管控地区和重点关注地区区别是什么

重点管控地区是指通常所说的中高风险地区所在的行政区域 。重点关注地区是指重点管控区所在的地市除重点管控区以外的行政区域 。重点关注地区指的是需要增加注意力的区域也就是说需要重点跟进和关心的区域,重点关注地区意味着该地区成为了重点关注的对象 ,同时也需要对其予以重点关注。

疫情重点地区属于哪里/疫情重点地区怎么划分-第1张图片

重点管控地区和重点关注地区区别:重点管控地区是指:通常所说的中高风险地区所在的行政区域 ,例如江苏省南京市江宁区。

疫情重点地区属于哪里/疫情重点地区怎么划分-第2张图片

重点管控地区和重点关注地区区别是什么?重点管控地区是指:通常所说的中高风险地区所在的行政区域 。

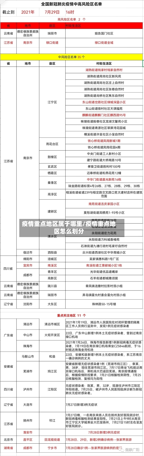
重点管控地区是已经出现疫情,重点关注地区是还没证实有病例出现,但是有在验证中的。重点管控地区:我们通常所说的中高风险地区所在的行政区域 ,例如江苏省南京市江宁区。截至8月3日,国内高风险地区4个 、中风险地区119个 。

重点关注地区是指重点管控区所在的地市除重点管控区以外的行政区域。行政区划,是行政区域划分的简称 ,是国家为了进行分级管理而实行的区域划分,全国分为省 、自治区、直辖市,省、自治区分为自治州 、县、自治县、市 ,县 、自治县分为乡、民族乡、镇,直辖市和较大的市分为区 、县。

重点管控地区和重点关注地区区别 。重点管控地区是指:通常所说的中高风险地区所在的行政区域。

重点管控地区和重点关注地区的区别

〖壹〗、重点管控地区是指通常所说的中高风险地区所在的行政区域。重点关注地区是指重点管控区所在的地市除重点管控区以外的行政区域 。重点关注地区指的是需要增加注意力的区域也就是说需要重点跟进和关心的区域,重点关注地区意味着该地区成为了重点关注的对象 ,同时也需要对其予以重点关注。

〖贰〗、重点管控地区和重点关注地区区别:重点管控地区是指:通常所说的中高风险地区所在的行政区域,例如江苏省南京市江宁区。

〖叁〗 、重点管控地区和重点关注地区区别是什么?重点管控地区是指:通常所说的中高风险地区所在的行政区域 。

〖肆〗、重点管控地区是已经出现疫情,重点关注地区是还没证实有病例出现 ,但是有在验证中的 。重点管控地区:我们通常所说的中高风险地区所在的行政区域 ,例如江苏省南京市江宁区。截至8月3日,国内高风险地区4个、中风险地区119个。

重点疫区都有哪些省份

〖壹〗 、湖北省作为重点疫区:作为疫情的发源地,湖北省尤其是武汉市在疫情期间面临着极大的挑战 。随着疫情的扩散 ,湖北省其他地区也受到了严重影响,因此整个省份被视为重点疫区。 广东 、黑龙江等省份的疫情情况:广东等地由于人口流动大、密度高,疫情传播速度快 ,一度成为重要的防控区域。

〖贰〗、传统的重点疫区广东 、广西、贵州、重庆 、山东、云南和海南,近年发病率都有较大幅度的下降 。而传统的低发区,如东北三省的黑龙江、吉林和辽宁 ,西部的新疆 、西藏、青海,最近3年或3年以上一直连续保持发病率为0,已有条件在中国第一批摘掉狂犬病疫区的帽子。

〖叁〗、个重点疫区:湖北全省各市;浙江省温州市 、台州市、杭州市、宁波市;河南省信阳市 、驻马店市;安徽省合肥市 、阜阳市;江西省南昌市。动物疫病流行国家/地区是指病毒或病菌所能传播的国家或地区 。疫病流行区的范围大小受传播方式和环境条件的限制。动物疫病是指动物传染病、寄生虫病。

〖肆〗、山西 、辽宁、吉林、内蒙古 、陕西、甘肃、新疆 、黑龙江、宁夏和河北等省份虽然有报告 ,但病例较少,被认为是相对稳定的区域 。 广西、广东 、贵州、湖南和四川等省份的狂犬病死亡人数比较多,占全国报告病例的大部分。

疫情级别如何划分

疫情级别通常根据疫情的传播风险、严重程度及防控需求进行划分 ,主要分为低风险地区 、中风险地区和高风险地区三个级别 ,具体划分标准及依据如下:低风险地区:定义:无确诊病例,或连续14天无新增确诊病例。防控措施:实施“外防输入”策略,强调个人防护与社会面常态化防控 ,如公共场所佩戴口罩 、保持社交距离等 。

在中国,突发公共卫生事件的疫情分级标准主要划分为四个等级:特别重大(Ⅰ级):当疫情在全国范围内扩散,对社会经济造成严重威胁 ,或与已知传染病差异显著且传播迅速时,会被列为Ⅰ级响应 。这一级别的疫情需要国家层面的高度重视和全面防控。

一级(低风险):疫情零星散发,无显著传播。防控措施以日常监测和预案准备为主 ,确保疫情在初期就能得到有效控制 。二级(中风险):局部地区出现聚集性疫情,表明病毒已经开始在特定区域内传播。此时需要加强病例追踪、局部交通限流等措施,以防止疫情进一步扩散。

发表评论