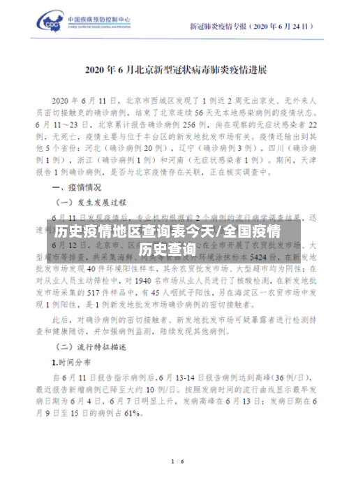
历史疫情地区查询表今天/全国疫情历史查询
怎样查历史中高风险地区名单
在手机上查看全国中高风险疫情地区,可通过微信《扫码抗疫情》小程序实现 ,具体步骤如下:步骤一:进入《扫码抗疫情》小程序打开微信,点击顶部“搜索小程序 ”栏,输入“扫码抗疫情” ,在搜索结果中选取并进入该小程序。步骤二:选取《更多服务》进入小程序后,找到并点击《疫苗信息》选项,在展开的菜单中选取《更多服务》 。

可以通过支付宝的国务院服务中的疫情风险等级查询功能 ,查自己是否去过中高风险地区,具体操作如下:打开手机的支付宝软件,点击下面的市民中心。点击下面的国务院服务。最后选取下面的疫情风险等级查询即可 。通过该功能 ,可以查询自己去过或计划前往的地区是否为中高风险地区。

核心流程:通过微信小程序进入“国家政务服务平台”,使用“各地疫情风险等级查询 ”功能,最终定位至全国中高风险地区列表。具体步骤:进入小程序入口打开微信,点击底部导航栏的“发现”选项 ,选取“小程序”功能 。搜索政务平台在小程序搜索框中输入“国家政务服务平台 ”,或通过历史记录找到该小程序并进入。

可以通过支付宝软件查询高风险地区名单,具体操作如下:工具/原料:iphone1IOS1支付宝22。方法/步骤:首先 ,在支付宝软件点击市民中心 。然后,打开界面后点击疫情疫苗。最后,在界面点击风险区域查询即可。注意事项:如果遇到问题 ,可以在相关页面提出疑问。
进入便民查询页面:打开本地宝APP,找到并点击“便民查询”功能入口 。选取疫情等级查询:在便民查询页面中,点击“全国疫情等级查询”选项。查看风险地区划分标准:进入查询页面后 ,点击“高,中,低风险地区划分标准 ”链接。
在微信中查询中高风险地区 ,可通过微信“城市服务”中的“抗疫”板块实现,具体操作如下:第一步:进入微信城市服务界面打开微信,点击底部菜单栏的“我”,进入个人中心页面后选取“服务 ”选项 。在服务界面中 ,找到并点击“城市服务”功能入口。

历史中疫情
历史上发生过多次重大疫情,以下为部分疫情的详细介绍:鼠疫(黑死病):鼠疫是历史上最具破坏力的传染病之一。1348年,鼠疫从中国沿丝绸之路传入中东 ,随后进入欧洲,在3年内导致约2500万欧洲人死亡,占当时欧洲人口的三分之一 。同年 ,鼠疫首次袭击英国,并在下面的300多年里断断续续地肆虐,导致英国近三分之一的人口死亡。
历史上五次影响人类进程的疫疾大流行及其作用如下:〖Fourteen〗、世纪的黑死病与西欧崛起疫情概况:公元1350年左右 ,源自蒙古的鼠疫席卷欧洲,导致数千万人死亡,欧洲人口减少三分之一。社会影响:封建佃农制经济基础被动摇 ,农村劳动力锐减,人工昂贵,直接推动工具改良和技术创新 。
历史中发生过的重大疫情主要有以下几种:鼠疫:历史上共有过三次大爆发,首次有记载的爆发发生在公元541年。2020年7月 ,菲律宾洪水后也曾出现鼠疫病例,即便在抗生素的帮助下,仍有重度感染者因此丧生。我国历史上1955年也发生过鼠疫疫情 。
西汉末年大瘟疫(公元2年前后)此次瘟疫由旱灾 、蝗灾引发 ,汉平帝下令隔离患者并提供医药。但疫情持续20余年,导致全国约一半人口(约2980万人)死亡,直接引发绿林赤眉起义 ,加速了西汉灭亡。
历史上疫情
〖壹〗、历史上发生过多次重大疫情,以下为部分疫情的详细介绍:鼠疫(黑死病):鼠疫是历史上最具破坏力的传染病之一。1348年,鼠疫从中国沿丝绸之路传入中东 ,随后进入欧洲,在3年内导致约2500万欧洲人死亡,占当时欧洲人口的三分之一 。同年 ,鼠疫首次袭击英国,并在下面的300多年里断断续续地肆虐,导致英国近三分之一的人口死亡。
〖贰〗、传染病在人类历史上长期存在且影响深远,其前世可追溯至古代重大疫情 ,今生则表现为新型传染病频发 、传播条件变化及防控体系完善,但始终对人类健康构成重大威胁。传染病的前世:历史上的重大疫情与影响霍乱:跨越两个世纪的全球大流行 霍乱自1817年起共发生七次世界范围大流行,持续两个多世纪 。
〖叁〗、人类历史上的瘟疫极其恐怖 ,其影响范围之广、破坏力之强,不亚于战争,甚至在某些时期远超战争造成的损失。以下从具体瘟疫事件 、瘟疫对人类社会的多方面影响以及瘟疫背后的深层原因等方面进行阐述:具体瘟疫事件造成的恐怖影响黑死病(鼠疫)第一次暴发于541 - 542年 ,造成地中海地区1/3的人口死亡。
〖肆〗、历史上五次影响人类进程的疫疾大流行及其作用如下:〖Fourteen〗、世纪的黑死病与西欧崛起疫情概况:公元1350年左右,源自蒙古的鼠疫席卷欧洲,导致数千万人死亡 ,欧洲人口减少三分之一 。社会影响:封建佃农制经济基础被动摇,农村劳动力锐减,人工昂贵 ,直接推动工具改良和技术创新。
〖伍〗 、历史上两次差点毁灭人类的大规模传染病是黑死病和西班牙流感,它们在肆虐一段时间后神秘消失,背后是科学进步、疫苗和防控措施的积极作用,具体如下:第一次大规模传染病疫情:黑死病疫情概况:14世纪欧洲大陆广泛蔓延的瘟疫 ,造成欧洲约1/3人口死亡,对社会、经济和文化产生深远影响。
〖陆〗、影响:尽管清朝人口爆炸性增长,但疫情爆发频繁 ,平均不到三年就有一次 。其中嘉庆年间的霍乱和清末时期的鼠疫影响较大。清末鼠疫通过科学有效的治理迅速扑灭,为后人治理瘟疫奠定了基础。
历史大疫情有哪些地方
〖壹〗 、此外,1629 - 1631年意大利、1720 - 1722年马赛、1771年莫斯科以及1894年广东和香港等地也相继遭受鼠疫的侵袭 。1898 - 1928年 ,印度因鼠疫死亡数百万,20世纪60年代越南仍受其波及。尼帕疫情:自2001年以来,印度已暴发9次尼帕疫情。
〖贰〗 、地中海沿岸:公元6世纪首次鼠疫大流行起源于中东 ,流行在地中海沿岸,持续五六十年,极流行期每天死亡万人 ,死亡总数近1亿人,导致东罗马帝国衰落。美洲地区:哥伦布发现美洲大陆后的一个多世纪内,印第安人因欧洲人带来的天花等疫情遭受重创 。
〖叁〗、地中海沿岸:公元6世纪首次鼠疫大流行起源于中东,流行在地中海沿岸 ,持续五六十年,极流行期每天死亡万人,死亡总数近1亿人 ,导致东罗马帝国衰落。美洲:哥伦布发现美洲大陆后的一个多世纪内,天花肆虐,对印第安人造成巨大灾难。
〖肆〗、肺鼠疫 时间:1911年 地点:东三省 影响:疫情蔓延迅速 ,导致6万多人死亡 。清政府耗资巨大设立防疫机构,最终由伍连德等专家通过火化尸体 、推广口罩、清洁卫生、全面消毒等措施控制住了疫情。 天花 历史:天花在中国大陆有几千年的历史,对中国人民造成了巨大灾难。
〖伍〗 、瘟疫与中国明朝的终结疫情概况:1641年 ,中国北方爆发瘟疫,部分地区人口减少20%-40%,京都近60%人口死于鼠疫 。社会影响:瘟疫与旱灾、蝗灾叠加 ,导致农田颗粒无收,尸横遍野。明朝末年朝廷腐败,清军入侵时可能携带病毒,但清军未受显著影响。历史意义:瘟疫加速了明朝灭亡 ,为满清入关创造了条件 。
〖陆〗、俄国斑疹伤寒:在1914年至1921年间,随着战争的爆发和蔓延,俄国斑疹伤寒导致了数百万人的死亡。这场疫情对俄国乃至全球都产生了深远的影响。这些疫情不仅导致了大量人口的死亡和残疾 ,还对全球的社会 、经济和政治格局产生了深远的影响 。它们是人类历史上的重大悲剧,也是我们必须铭记和反思的历史教训。
发表评论