查询开封疫情风险地区(查询开封疫情风险地区最新)
开封是中风险还是低风险
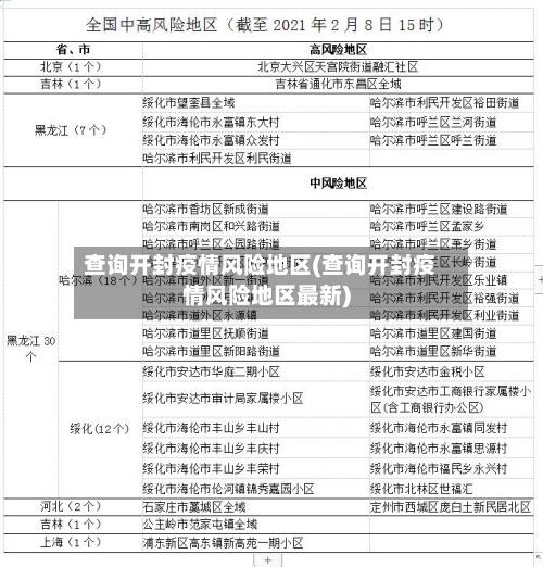
开封属于低风险地区 。高中低风险地区划分标准:高风险地区:是指总计新冠病例有超过50例 ,并且〖Fourteen〗、天内是有聚集性疫情出现。中风险区域:14天之内有新增加确诊的病例,合计确诊病例没有超过50例;共合计新冠肺炎确诊病例超过了50例,14天以内没有发生聚集性疫情。

河南省开封市开封县当然属于低风险地区 。他们的日常生活都是正常的生活。而且人们都在外面进行工作打工的都非常好。

高风险地区 ,根据2022年11月11日国务院联防联控机制综合组发布《关于进一步优化新冠肺炎疫情防控措施 科学精准做好防控工作的通知》指示,将风险区由“高 、中、低”三类调整为“高、低 ”两类,最大限度减少管控人员 。

没有高风险。通过查询开封疫情防控显示 ,截止到2022年12月12日,开封没有高风险地区,所有地区已被降为低风险地区。开封市位于黄河中下游平原东部,地处河南省中东部 ,西与省会郑州市毗邻。
河南:返乡新动态,回家难度“升级”,多地一律劝返
〖壹〗 、河南返乡新动态显示,总体上可以回家,但需遵循不同地区的分类管控要求 ,部分地区建议就地过年,回家难度因地区而异有所“升级 ” 。 以下是具体情况:行程码带星返乡规定:总体上,只要不是来自特殊地区 ,行程码带星者一般可以返乡,但需满足基本要求,如核酸检测阴性证明和健康码绿码。多数地区要求隔离 ,少数地区不隔离。
〖贰〗、结论:外地人能否离沪返乡需以目的地政策为准,河南固始县已明确劝返 。当前疫情形势下,建议在上海人员暂缓返乡 ,既是对自身健康的保护,也是对家乡防控的支持。众志成城共克时艰,方能早日恢复正常生活。
〖叁〗、除维持社会正常运转外的车辆和人员外,许昌市全域人员 非必要不出市 ,外来人员一律劝返 。红事缓办 、白事当天简办,不接访客,从严控制人员聚集活动。上面就是现在返乡可不可以回河南许昌最新消息介绍了。希望对大家有所帮助 。
〖肆〗、低风险地区回河南需要进行14天居家健康监测 ,非必要不外出。具体来说:省外低风险地区返乡人员:需要查验行程码、健康码、体温和48小时内核酸检测阴性证明,并提前三天向居住地村报备。返回后进行14天居家健康监测,期间不参加聚集性活动 ,不去人员密集场所,并可能需要进行核酸检测 。
〖伍〗 、省内低风险地区返乡人员(针对特定地区如周口等):根据具体地区政策,可能也需要进行居家健康监测 ,但时长可能有所不同,如周口要求省内低风险地区来(返)周人员落实7天居家健康监测。特殊地区:如许昌市全域人员非必要不出市,外来人员一律劝返。因此 ,具体返乡政策还需根据目的地城市的最新规定来确定。

开封哪里疫情最严重
河南开封尉氏县因疫情将7个村调为高风险地区,近来当地已采取严格防控措施,乡村防疫面临严峻考验 。疫情源头与传播情况:此次尉氏县疫情源于“郑州院感”,第一例感染者为58岁的曹某某 ,7月18日陪妻子在郑州市第六人民医院住院,7月28日返县,8月2日核酸检测呈弱阳性 ,次日确诊为无症状感染者。
通过查询相关资料显示:开封没有哪里疫情最严重。河南省-开封,截止2022年09月22日,开封暂无高中低风险地区 ,全域都是常态化防控区域,从2022年8月31日以来,开封无新增病例 ,开封没有哪里是疫情最严重的地方 。
商丘永城商丘永城作为县级市,疫情信息通过商丘市统一发布,涉及病例活动轨迹、管控区域调整等内容。开封市开封市根据疫情发展动态调整防控政策 ,包括重点区域管控、人员流动管理等措施。信阳市信阳市疫情涉及多区域,当地通过大规模核酸检测 、社区防控等手段遏制疫情扩散 。
通过查询相关公开信息显示截止于2022年9月18日0时-24时河南省开封市已经连续19天本土零增长。出行请做好防护,具体询问当地防疫办。
明确开封市两例分别是河南省开封市鼓楼区和金明区 。据2021年7月19日发布的《河南省疫情防控指挥部关于公布确诊病例信息的通报》显示,河南省开封市鼓楼区和金明区分别出现1例新冠肺炎确诊病例。近来河南省正在全力开展疫情防控工作 ,各地也在采取严格的措施控制疫情。
解放前里面水不是很深,长满了芦苇和蒲草等,有青鱼、黄赣等鱼类 ,新中国成立后,这里成为开封的水源地,现在黑池已经成为开封重要的水源保护区 。2021年8月16日起开封黑岗口调蓄水库暂时封闭 为进一步加强疫情防控 ,避免人员聚集造成交叉感染。
发表评论