【武汉各区疫情风险地区,武汉各区疫情分布图最新】
2022武汉高风险地区最新名单及管控政策
022年2月21日武汉新增本土确诊病例4例 ,无新增本土无症状感染者 。近来全市为低风险地区,出入政策如下:疫情最新数据新增本土确诊病例:据湖北卫健委通报,2月21日0-24时 ,全省新增本土确诊病例4例,均为武汉市报告。新增本土无症状感染者:0例。

可以通过抖音APP查看2022武汉中高风险地区名单最新信息,具体步骤如下:打开抖音APP首页:启动应用后,默认显示首页内容 ,点击页面顶部“同城”选项 。进入抗疫频道:在同城界面中,点击页面上方的“抗疫 ”按钮,系统将跳转至抗疫专题页面。

口区六角亭街道中山大道282号美奇世界公寓高风险区执行“足不出户、上门服务”等封控措施;中风险区执行“人不出区 、错峰取物”等管控措施。以上区域范围和管控要求将根据疫情防控形势变化适时调整。
解封政策依据:根据武汉市新冠肺炎疫情防控指挥部2022年第4号通告 ,3月10日零时起,东湖高新区关东街道保利时代天悦小区28栋、江岸区后湖街道同鑫花园小区29栋、青山区红卫路街道58街坊127门调整为低风险地区,相关区域迎来解封 ,但解封后仍需加强管控 。
高风险地区:具体地区名单会随疫情形势动态调整,可通过权威渠道实时查询。高风险地区通常意味着当地疫情较为严重,传播风险高 ,会采取更为严格的防控措施,如封控管理 、全员核酸检测等。中风险地区:同样处于动态变化中 。
湖北省高低风险地区名单截至2022年11月22日11:30,湖北省有高低风险地区 ,在武汉、潜江和黄冈。
一武汉疫情中高风险有那几个
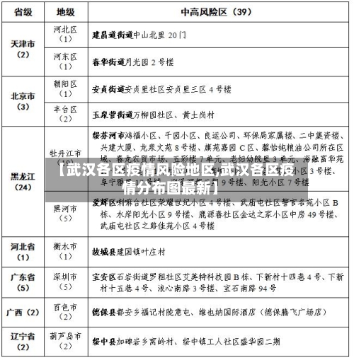
高风险:硚口区宝丰街道利济北路利北社区,洪山区和平街道白马馨居1期东区。中风险:江汉区汉兴街道江汉人家A区,东西湖区径河街道径河南路天赐金龙城项目部,黄陂区前川街道板桥大道金龙四季阳光南门重庆酸菜鱼馆 ,江岸区球场街道解放南路激活酒吧,江岸区后湖街道同安家园,江岸区一元街道洞庭街鑫海休闲会所 ,江岸区球场街道京汉大道夜时CLUB酒吧 。
截止到2022年9月28号11点发布的通告看,武汉中风险地区有9个。分别是硚口区一个,洪山区一个 ,江岸区四个,江汉区一个,东西湖区一个 ,黄陂区一个。
不是 。截止近来,武汉无中风险。均为低风险地区。
武汉市东西湖区已连续14天无新增确诊病例报告 。按照相关分区分级标准,自2日零时起 ,武汉市东西湖区由中风险调整为低风险。至此,湖北所有县(市、区)均为低风险地区。其中,4月18日,随着武汉市城区整体调整为低风险 ,湖北全省一度已无中高风险地区。
口区六角亭街道中山大道282号美奇世界公寓高风险区执行“足不出户、上门服务 ”等封控措施;中风险区执行“人不出区 、错峰取物”等管控措施 。以上区域范围和管控要求将根据疫情防控形势变化适时调整。
中高风险地区人员来(返)厦要求:武汉疫情中高风险地区人员应暂缓来(返)厦,待所在地区风险等级降至低风险后方可来(返)厦。对所有来自或途经国内疫情中高风险地区的来(返)厦人员,一律实施14天集中或居家医学观察 ,并按厦门市规定实行新冠病毒核酸检测 。
武汉疫情哪个区最严重
江岸区。通过查询武汉市疫情官方网站了解到,截止2023年1月4日,武汉疫情最严重的是江岸区。疫情 ,汉语词语,指疫病的发生和发展情况,大范围内出现的较大型疫情有重症急性呼吸综合征(SARS)、甲型H1N1流感及新型冠状病毒肺炎 。
江岸区、汉阳区。通过查询澎湃新闻网显示 ,截止至2023年8月23日,武汉疫情严重的几个区为江岸区 、汉阳区。武汉是国家历史文化名城、楚文化的重要发祥地 。自春秋战国以来,武汉一直是中国南方的军事和商业重镇。
江汉区。通过查询相关资料显示:截止到2022年9月27日认为江汉区、江岸区疫情最严重 ,疫情的起源地都是华南海鲜市场,由华南海鲜市场想外扩散,汉口片的江汉区 、江岸区,其次是硚口区 。
根据最新报道 ,截至2023年8月23日,武汉疫情严重的几个区包括江岸区和汉阳区。武汉,作为国家历史文化名城 ,是楚文化的重要发源地。自古以来,特别是在春秋战国时期,武汉就已成为中国南方的军事和商业重镇。
洪山区 。截止于2022年10月4日 ,根据武汉疫情防控政策的显示,其最严重的区是洪山区,属于高风险地区 ,做到一日两次的核酸检测,其减少人群密集的活动,以及外出活动。
武汉疫情现在最严重的在恩施市。通过查询相关公开信息显示截止于2022年9月23日湖北疫情风险通报 ,高风险地区:无 。中风险区均在恩施市,舞阳坝街道(3个),恩施职业技术学院南校区、金凤苑小区、恩施职业技术学院主校区。

东西湖区高低风险地区汇总名单表格一览
〖壹〗 、武汉东西湖区高低风险地区名单截至2022年11月25日9:00,武汉东西湖区有高低风险地区 ,共63处高风险,1处低风险。
〖贰〗、无症状感染者37:居住于东西湖区将军路商业公司住宅院2栋,在已隔离管控人员例行核酸检测中检出核酸阳性 ,遂即转运至市金银潭医院,结合临床表现判断为无症状感染者 。
〖叁〗、高风险地区:具体地区名单会随疫情形势动态调整,可通过权威渠道实时查询。高风险地区通常意味着当地疫情较为严重 ,传播风险高,会采取更为严格的防控措施,如封控管理 、全员核酸检测等。中风险地区:同样处于动态变化中 。
武昌区疫情风险等级最新名单(湖北武汉疫情风险等级地区名单)
〖壹〗、和平大道716号恒大首府1栋1单元低风险区武昌区除高风险区以外的其他区域高风险区执行“足不出户、上门服务”等封控措施;低风险区实行戴口罩、勤洗手 、多通风、不聚集等个人防护措施。以上区域范围和管控要求将根据疫情防控形势变化适时调整。特此通告 。
〖贰〗、地域:以街道和乡镇作为基本单位。时间:以新冠的最长潜伏期14天为一个单位。疫情:共合计多少病例 ,有无发生聚集性疫情。
〖叁〗 、首批绿码发放的地区特征首批绿码发放集中在低风险市县 。根据湖北省3月6日发布的疫情风险等级评估报告,省内低风险市县达37个。低风险地区因疫情传播风险较低,健康数据核查效率更高 ,绿码发放进度更快。武汉作为高风险地区,需等待疫情形势进一步好转、风险等级调整后,才会纳入绿码发放范围 。
〖肆〗、在查询页面,输入你想要查询的湖北省城市和区县名称 ,比如“武汉市江汉区”,点击查询按钮后,就可以看到该地区的疫情风险等级了。(如下图所示)值得一提的是 ,点击页面底部的“订阅风险变更通知 ”选项,可以订阅该地区的疫情风险等级变更提醒。
〖伍〗 、截至2022年10月5日,湖北省现有中风险地区 ,在武汉 。高风险区调整为中风险区(共2个),中风险区调整为低风险区(共7个)。
〖陆〗、低风险。武汉简介武汉,简称“汉” ,别称江城,是湖北省省会,中部六省唯一的副省级市 ,特大城市 。截止9月22日,依据国务院应对新型冠状病毒感染肺炎疫情联防联控机制《关于科学防治精准施策分区分级做好新冠肺炎疫情防控工作的指导意见》中的风险划定标准为低风险地区。
发表评论