新疆喀什地区疫情通报/新疆喀什最新疫情最新消息新增确诊病例
高密关于新疆喀什疫情防控的紧急通告
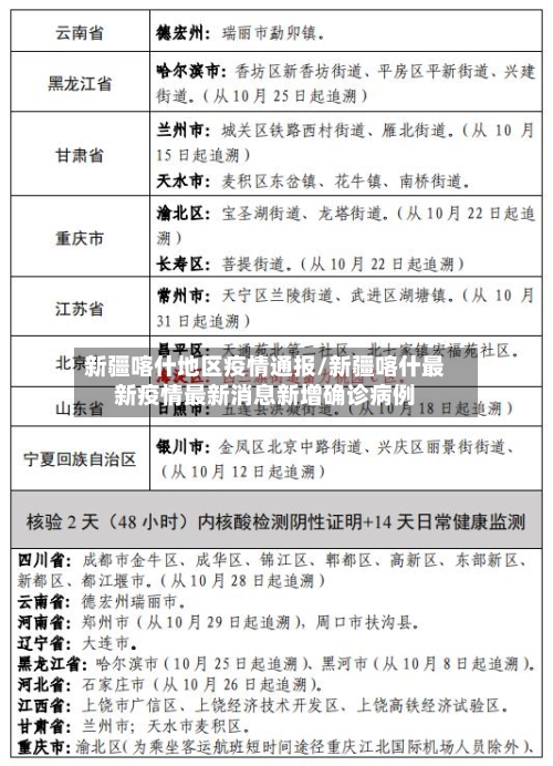
〖壹〗 、-11-28 21:09 新疆喀什地区疫情防控工作指挥部通报:2022年11月27日0-24时 ,喀什地区新增新冠肺炎确诊病例10例,无症状感染者440例,其中:喀什市确诊病例10例、无症状感染者410例;叶城县无症状感染者18例;莎车县无症状感染者12例。

〖贰〗、综上所述 ,虽然喀什地区近来可以进出,但鉴于疫情形势,建议非必要不前往喀什地区 ,并做好个人防护和遵守相关防疫措施 。

〖叁〗 、解封了。截止到2022年9月19日,通过查询新疆喀什疫情防控指挥中心发表公告表示,喀什境内无新增病例,已无确诊病例 ,境内均列为低风险地区,所以早已解封。
〖肆〗、交通状况:近来,喀什境内所有公路、铁路通畅 ,符合出疆条件的人员可以通过这些交通方式离开 。但需要注意的是,由于喀什地区近期疫情形势较为严峻,如非必要 ,建议避免前往该地区或离开该地区。同时,各地也可能根据疫情形势和防控需要,对出入政策进行调整 ,请密切关注当地疫情防控部门发布的最新信息。
〖伍〗 、迁西县新冠肺炎疫情防控工作领导小组关于做好新疆喀什来迁返迁人员排查等工作的紧急通告10月24日至25日新疆喀什地区疏附县在重点人群核酸检测时发现聚集性疫情 。自10月25日24时起,喀什地区疏附县站敏乡、托克扎克镇、吾库萨克镇、萨依巴格乡升级为高风险地区,疏附县其他乡镇升级为中风险地区。

2022年8月二〖Fourteen〗 、新疆喀什市疫情最新增长多少粒
例。新疆维吾尔自治区卫生健康委最新通报 ,8月24日0时至24时,新疆维吾尔自治区(含新疆生产建设兵团)无新增报告新冠肺炎确诊病例,新增喀什地区无症状感染者1例。截至8月24日24时,新疆(含兵团)现有确诊病例0例 ,无症状感染者1例(在喀什地区) 。对其密切接触人员已经全部实行隔离医学观察,并开展核酸检测。
喀什地区喀什市4例、叶城县2例。根据新疆卫健委官方网站疫情防控公告信息显示,2022年8月11日0至24时 ,新疆维吾尔自治区新增确诊病例1例,为昌吉州呼图壁县无症状感染者转确诊病例,新增无症状感染者410例 ,喀什地区喀什市4例、叶城县2例,均已转移至疫情防护隔离点进行统一隔离 。
通过查询当地公开信息,截止于2022年9月14日 ,新疆已有24个县(市 、区)超过14天无新增本土感染者报告,基本恢复正常生产生活秩序。
新疆(含兵团)昨日新增新冠肺炎确诊病例7例
月14日0时至24时,新疆维吾尔自治区(含新疆生产建设兵团)新增新冠肺炎确诊病例7例 ,新增无症状感染者2例,均在乌鲁木齐市。具体通报内容如下:新增病例情况:新增确诊病例7例,新增无症状感染者2例,全部位于乌鲁木齐市 。治愈与解除观察情况:新增治愈出院确诊病例33例 ,无症状感染者解除医学观察5例,均在乌鲁木齐市。
月12日0时至24时,新疆维吾尔自治区(含新疆生产建设兵团)新增新冠肺炎确诊病例8例 ,新增无症状感染者5例,均在乌鲁木齐市;新增治愈出院确诊病例38例,无症状感染者解除医学观察6例 ,重症转普通型1例。
月5日新疆(含兵团)新增7例无症状感染者,具体分布与溯源信息如下:乌鲁木齐市新增4例高新区2例:均为外省来疆返疆人员,与4月3日乌鲁木齐市报告的无症状感染者同乘Z41列车(上海至乌鲁木齐)同一车厢 ,在集中隔离医学观察点核酸检测中发现 。
发表评论